返回
裕芯经验网
网站首页
美食营养
游戏数码
手工爱好
生活家居
健康养生
运动户外
职场理财
情感交际
母婴教育
生活知识
知识问答
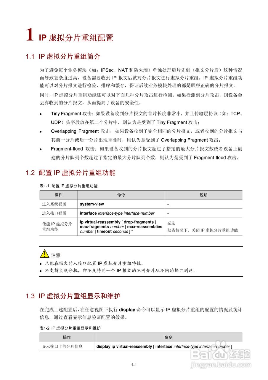
H3C SR6600路由器用户手册:[38]
时间:2026-03-02 07:08:41
本篇为《H3C SR6600路由器用户手册》,主要介绍该产品的使用方法以及常见故障解决方案。
(共篇)
上一篇:
|
下一篇:
H3C SR6600路由器用户手册:[189]
H3C SR6600路由器用户手册:[127]
路由器如何使用
路由器密码如何设置
路由器上的los红灯闪是什么意思
为你推荐:
宝宝头上长痱子怎么办
哪里有月嫂培训
哪里都是你歌词
日月潭在哪里
怎么治疗脂溢性皮炎
蛇肉怎么吃
如何挽留女朋友
大立教育怎么样
如何让腿变直
广西有什么旅游景点
© 2026 裕芯经验网
信息来自网络 所有数据仅供参考
有疑问请联系站长 site.kefu@gmail.com